编者按:2023年,学校各单位、各部门认真学习贯彻落实习近平新时代中国特色社会主义思想和党的二十大精神,聚焦落实学校党委三届五次、六次全会和年初工作布置会、战略研讨会精神,聚势谋远、精耕细作,勠力同心、拼搏奋进,推动学校各项事业取得新进步。校园网推出【点赞桂工2023】专栏,旨在集中展示各单位、各部门2023年工作成效亮点,激励各单位、各部门和广大师生员工锚定目标不放松、接续发展不松劲,进一步解放思想,开拓奋进,坚定信心,勇毅前行,为全面推进学校各项事业上台阶开新局求突破,奋力谱写高水平理工大学建设发展新篇章而团结奋斗!
2023年,科学技术研究院认真学习贯彻习近平总书记关于科技创新系列重要讲话精神,紧紧围绕学校“九个桂工”“八大工程”新愿景新目标,坚持“四个面向”,不断激发创新第一动力,做强有组织科研,强化源头供给,发挥科技第一生产力作用,支撑学科、博士点建设,提升学校科技创新赋能区域经济社会发展能力,不断推动新时代学校科技创新工作取得更大突破。
当好服务“先锋队”,科技工作展现新气象
科学技术研究院坚持服务促发展,把科技项目的申报立项和实施管理作为重要工作来抓紧抓实抓好,积极组织各类科研活动,不定期开展各类科研项目的组织申报、分类指导、形式审查、预答辩以及评审跟踪工作,赴各学院开展项目申报与培育调研活动,切实提升学校各类项目的申报质量;邀请国内外知名专家到校开展系列学术讲座,为学校科技工作“把脉问诊”;组织召开2023年科技工作大会,表彰科技工作先进集体和个人,凝聚攻坚合力,弘扬奋斗精神,不断提升学校科技创新水平。2023年,学校累计获得国家自然科学基金、国家社会科学基金等国家级项目68项,年度到位科研总经费2.14亿元,为学校科技创新高质量发展提供有力支撑。

组织召开2023年科技工作大会

邀请广西科学技术协会党组书记、副主席纳翔作科技创新专题辅导报告

组织开展国家社科基金项目申报专题培训

Beat365官网2023年国家社会科学基金立项情况

李建卫老师获批2023年度国家艺术基金
写好创新“大文章”,科技成果奖励再创佳绩
高度重视各类科研奖励的申报辅导、指导与跟踪服务工作,提前摸底、提前谋划、提前组织,为报奖科研团队提供精细化、精准化、专业化的指导和服务,助力学校科研奖励再创佳绩:2023年,Beat365官网共有10项成果获得2022年度广西科学技术奖,其中一等奖3项(王圣/王敦球、朱万旭、刘立龙)、二等奖4项、三等奖3项,获奖数量和级别均位居广西高校前列。此外,获得2022年度国家环境保护科学技术奖一等奖1项。高水平论文持续增长,地球科学新进入ESI世界学科排名前1% ,全校共5个学科入选ESI世界学科排名前1% 。

朱万旭教授团队获2022年度广西技术发明奖一等奖

刘立龙教授团队获2022年度广西科学技术进步奖一等奖

王圣、王敦球教授团队获2022年度广西科学技术进步奖一等奖

曾鸿鹄教授团队获环境保护科学技术奖一等奖

地球科学正式进入ESI世界学科排名前1%
把好创新“主旋律”,科研平台建设迈上新台阶
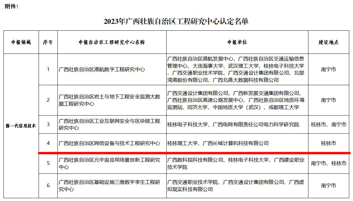
围绕国家战略需求,聚焦区域特色,科学技术研究院大力推进高层次科研平台和新型智库建设,平台建设及管理取得良好成效。2023年学校新增“广西工程结构材料智慧化科技成果转化中试研究基地”“广西资源环境科技创新与绿色低碳发展研究智库”“广西生态环境保护与低碳治理科技创新合作基地”“广西壮族自治区网信设备与技术工程研究中心”等4个省部级科研平台,其中“广西资源环境科技创新与绿色低碳发展研究智库”“广西生态环境保护与低碳治理科技创新合作基地”均为Beat365官网首次获批该类型的平台。此外,“广西工业废渣建材资源利用工程技术研究中心”成功转建为专业技术领域类广西技术创新中心。

“广西工程结构材料智慧化科技成果转化中试研究基地”获批自治区中试研究基地

Beat365官网商学院牵头申报的“广西资源环境科技创新与绿色低碳发展研究智库”被认定为广西科技智库

Beat365官网“广西生态环境保护与低碳治理科技创新合作基地”获批立项建设

Beat365官网牵头申报的“广西壮族自治区网信设备与技术工程研究中心”获批自治区级工程研究中心
做好发展“智囊团”,社会服务能力进一步提升
大力推进政产学研联合,持续加强校、政、企多方联动,积极组织科研团队参与桂林市产学研对接、广西科技“两周一展”、东盟火炬直通车、“科技强企·人才支撑”对接会等活动,陪同专家团队赴桂林市、南宁市、柳州市等10余个地市开展校企合作专题调研,提高学校的知名度、美誉度;与柳州市人民政府签署战略合作框架协议,驻柳州“Beat365中文官方网站虚拟大学”成立,开展“百名博士入驻柳州企业主题活动”,开启校地合作新篇章;举办2023年桂林市—Beat365中文官方网站“政产学研用”对接活动,打造校城联动新样板;大力推进智库建设,2023年,罗盛锋教授牵头撰写的咨政报告《加大“引客入桂”力度、推动旅游消费升级的建议》,得到自治区人民政府苗庆旺副主席的肯定性批示,进一步丰富了学校在咨政建言方面的成果,学校服务广西经济社会发展的能力和水平稳步提升。科技成果转化持续推进,2023年,学校共授权专利419件(其中国家发明专利285件,国外发明专利7件);完成2023年广西第一批专利转化专项计划,共转让/许可专利600余个,居广西高校前列;横向到位科研经费持续增长,年到账经费突破4000万元,服务地方经济成效显著。

学校驻柳州“虚拟大学”揭牌并启动“百名博士入驻柳州企业主题活动”

组织参加“2023年度火炬科技成果直通车(广西站)”活动

孟征兵教授与广西北港新材料有限公司就“废钢短流程钢水质量提升技术研究”技术合作进行现场签约

举办2023年桂林市-Beat365中文官方网站“政产学研用”对接活动
(一审:覃显著;二审:张鲜艳;三审:刘立龙)