编者按:岁月不居,时节如流。迈着铿锵的步伐,我们即将跨入充满希望的2025年。回眸2024年,我们走得很坚实、走得很有力量、走得很见神采。学校各单位、各部门认真学习贯彻落实习近平新时代中国特色社会主义思想和党的二十届三中全会精神,聚焦落实学校党委三届七次、八次全会和年初工作布置会、改革发展研讨会精神,解放思想、创新求变,齐心协力、锐意进取,推动学校各项事业取得了高质量发展新进步。
为充分展示2024年各单位、各部门推动事业发展的特色做法、亮点成果、工作实绩,校园网特推出《点赞2024》专栏,旨在激励广大师生汲取奋进力量,以更饱满的信心、更高涨的热情迎接新一年的到来、做好新一年的工作,为实现“九个桂工”新愿景、建设高水平理工大学、谱写中国式现代化广西篇章作出新的更大贡献。
2024年,土木工程学院认真贯彻落实学校党委三届七次、八次全会精神,带领广大师生挺膺担当、踔厉奋发,深化教育教学改革,推动学科建设与科研创新,以高质量党建引领学院内涵式发展不断摘得新硕果。
一、初心如磐、使命在肩,在党的全面领导中汇聚高质量发展之力
坚持党建思政双向同发力,狠抓党的建设和思想政治教育,倾力打造特色党建品牌,成效显著。教工第四党支部成功入选广西高校“双带头人”教师党支部书记工作室建设单位、入选自治区“双带头人”教师党支部书记“强国行”专项行动团队,其党建工作案例获自治区教育工委高校组创新典型案例二等奖(学校唯一)。积极构建“五维联动”一体化育人体系,全面推进“三全育人”综合改革,成功入选全区高校“三全育人”综合改革示范院系,党的建设与思想政治教育工作取得新成效。

邓军书记到学院开展建设发展专项调研

开展新生入党启蒙教育

教工第四党支部入选自治区“双带头人”教师党支部书记“强国行”专项行动团队

学院入选全区高校“三全育人”综合改革示范院系

学院师生参加2024年暑期“三下乡”社会实践
二、锚定目标、勇于突破,用奋斗汗水浇灌内涵建设奋进之花
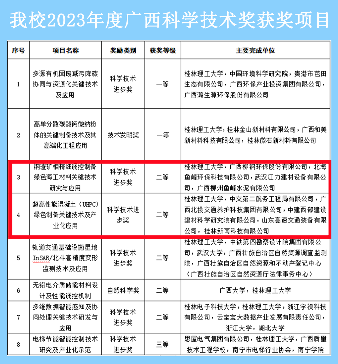
坚持把博士点申报和后续建设作为学院发展和学科建设的“生命线”和“助推器”,成功获批土木工程专业一级博士授权点,实现历史性突破,土木工程学科首次入选2024软科最好学科前40%。获得国家科技进步二等奖1项、广西科技进步二等奖2项;获批国家自然科学基金资助10项,其中面上项目2项、青年项目4项;获批广西重点研发计划项目10项,获批广西绿色建材与建筑工业化重点实验室能力建设项目,单项经费400万元。举办各类学术会议,搭建学术交流平台,提升学科影响力。

学院成功获批土木工程专业一级学科博士授权点

土木工程学科首次入选2024软科最好学科前40%

学院陈平教授获国家科技进步二等奖,Beat365官网在该奖项上实现新突破

学院教师荣获广西科技进步二等奖2项

组织举办2024年全国土木工程研究生学术论坛

组织举办特殊岩土力学与工程问题研讨会
三、击楫勇进、众智齐心,在改革发展的广阔天地中再添育人之绩
全面落实立德树人根本任务,不断深化教育教学改革,积极探索人才培养新途径,跑出了人才培养提质创新的加速度。学院成功获批为自治区级中国—东盟创新学院建设单位,荣获自治区级教学成果奖一等奖1项、模范教师1名、高校党务工作者基本功大赛一等奖1项等荣誉。党员师生在第十四届“挑战杯”秦创原中国大学生创业计划竞赛中荣获全校唯一国赛银奖,创新创业实践案例被评为全国大学生创新创业实践联盟年会优秀案例,取得了历史最好成绩。本科生和研究生毕业生就业率达93.93%,在学校名列前茅,社会对学院培养人才的满意度持续提升。

学院成功获批为自治区级中国—东盟创新学院建设单位

学院彭思思老师获高校党务工作者基本功大赛一等奖

学院师生在第十四届“挑战杯”秦创原中国大学生创业计划竞赛中获国赛银奖

创新创业实践案例被评为全国大学生创新创业实践联盟年会优秀案例

举办2025届毕业生双选会
四、厚植沃土、主动求变,在谋求发展的责任担当中彰显实干之效
始终以服务地方经济社会发展为己任,汇聚有利于激发发展活力的人才要素和科教资源,致力于培养更多土木高层次人才,为破解发展难题提供源源不断的智力支持和创新成果,在高质量发展中彰显教育、科技、人才的支撑力和贡献力,跑出了教育、科技、人才一体化的加速度。学院2024年新增广西“杰出人才”1名、“八桂学者”2名、“八桂青年拔尖人才”1名,新增广西自然科学基金创新团队1个;硕导队伍新增32人,行业导师新增24人。学院钱凯教授荣获第十七届广西青年科技奖,并连续三年荣登中国高被引学者榜单。

学院钱凯教授荣获第十七届广西青年科技奖

钱凯教授连续三年入选中国高被引学者榜单
(一审:张萌萌;二审:徐时;三审:曾榕)