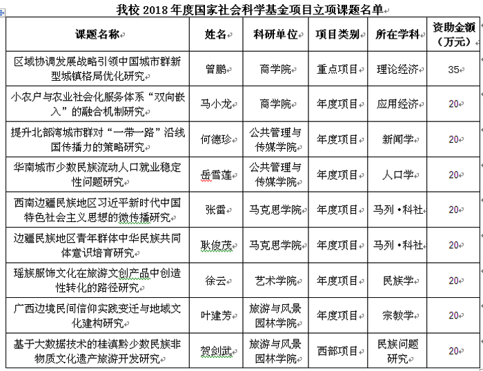
日前,全国哲学社会科学工作办公室正式公布了2018年国家社科基金项目立项名单,Beat365官网共有9个项目获得立项,其中重点项目1项,年度项目7项,西部项目1项,是Beat365官网在国家社科基金集中申报期获得立项总数最多的一年。
今年国家社科基金年度项目最后正式受理有效申报29677项,申报总数比去年增加237项,立项总数比去年增加217项,平均立项率为15.2%。国家社科基金立项数是高校“双一流”建设的重要重要指标,下一步,科技处和社会科学办公室将结合Beat365官网实际,继续挖掘学校老师和新引进博士教师群体的申报潜力,力争使Beat365官网国家社科基金申报立项取得更大突破。
具体立项信息如下:
