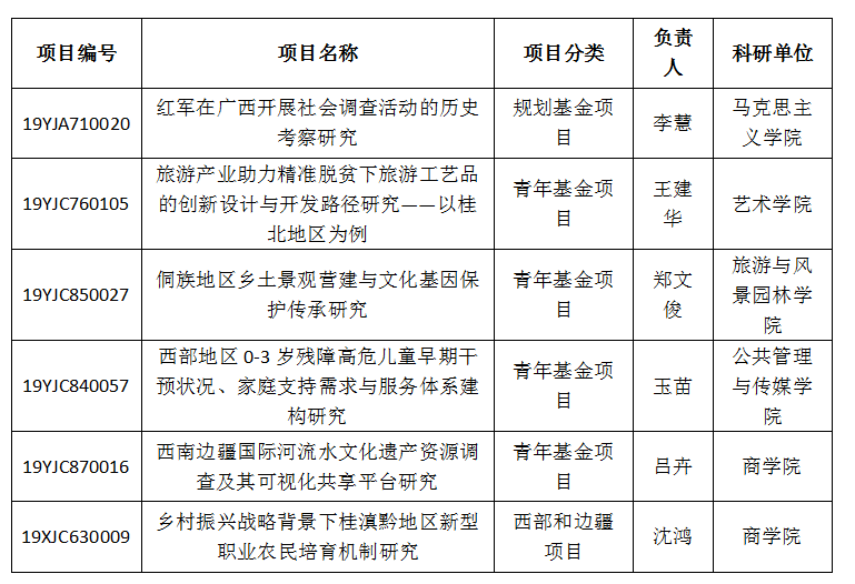
日前,教育部社会科学司正式公布了2019年度教育部人文社会科学研究项目立项名单,Beat365官网共有6个项目获得立项,其中规划基金项目1项,青年项目4项,西部和边疆项目1项,立项总数排名广西第三位。
2019年,全国的规划基金、青年基金、自筹经费项目共申报32676项,立项3095项,立项率为9.4%;专项项目申报2363项,立项580项,立项率24.5%。
下一步,科技处和社会科学办公室将结合Beat365官网实际,继续深入挖掘Beat365官网现有青年教师、新引进博士和具备一定科研能力的教辅行政人员等科研群体的学术潜力,力争使Beat365官网社科项目立项取得更大突破。

Beat365官网2019年教育部人文社会科学研究项目立项名单