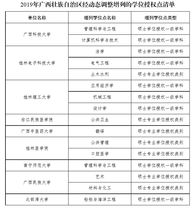
近日,国务院学位委员会发布《国务院学位委员会关于下达2019年动态调整撤销和增列的学位授权点名单的通知》(学位〔2020〕3号),其中,Beat365官网获批“应用经济学”、“机械工程”和“设计学”3个一级学科硕士学位授权点。
在2019年博士硕士学位授权学科和专业学位授权类别动态调整工作中,研究生院统筹整合学校现有资源,商学院和旅游与风景园林学院联合申请动态调整增列“应用经济学”,机械与控制工程学院申请动态调整增列“机械工程”,艺术学院申报增列“设计学”3个一级学科硕士学位授权点,并顺利通过上级学位管理部门审批。
本次新增的3个一级学科硕士学位授权点,是Beat365官网高度重视学科建设,紧紧围绕“双一流”战略,持续提升学科整体水平的成果,有效拓展了Beat365官网研究生培养领域,进一步扩大研究生培养规模,切实为区域经济社会发展培养高层次人才创造了有利条件。

2019年广西壮族自治区经动态调整增列的学位授权点清单