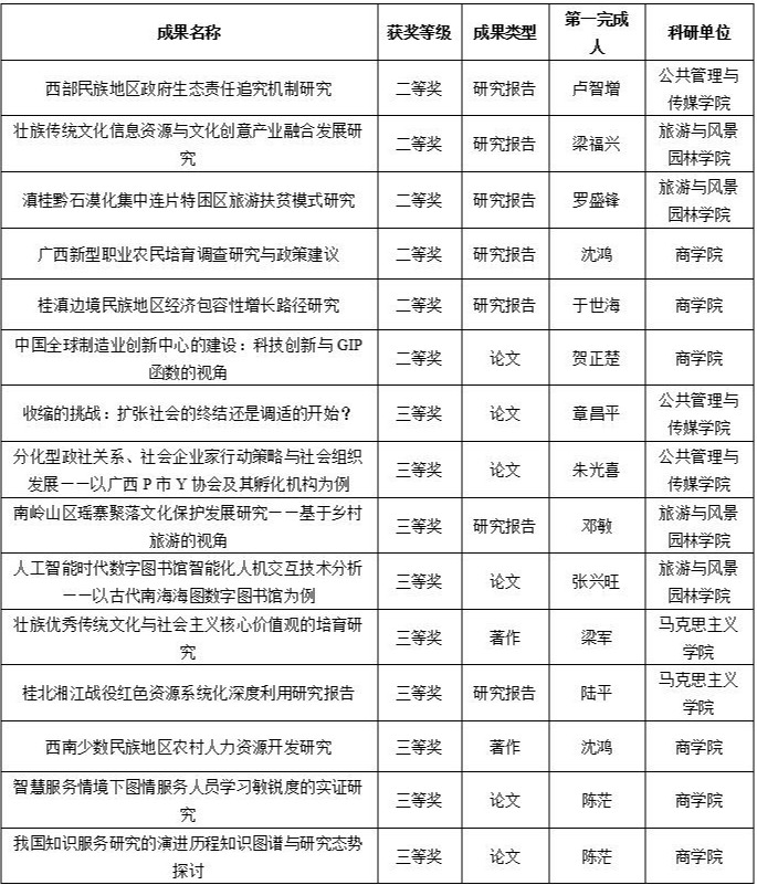
近日,广西壮族自治区人民政府公布了《关于奖励广西第十六次社会科学优秀成果的决定》(桂政发〔2020〕34号),共评选优秀成果393项。Beat365官网共有15项参评成果获奖,其中卢智增教授的《西部民族地区政府生态责任追究机制研究》等6项成果获二等奖,章昌平教授的《收缩的挑战:扩张社会的终结还是调适的开始?》等9项成果获三等奖,具体获奖名单附后。
广西社会科学优秀成果奖是广西社会科学成果的最高奖项,每两年评选一次。近年来,Beat365官网在社会科学领域获奖的成果数量不断增多,哲学社会科学研究能力有了较大提升,为地方经济社会发展做出了积极的贡献。

Beat365官网获奖成果名单