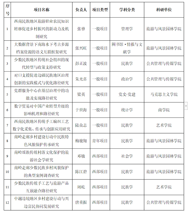
9月24日,全国哲学社会科学工作办公室公布了2021年国家社会科学基金项目立项名单。Beat365官网共有12个项目获得立项,其中,一般项目7项、青年项目1项、西部项目4项。立项数首次突破10项,名列广西第4,创历史新高。
国家社会科学基金项目是我国最高层次的社会科学研究项目,是反映高校哲学社会科学科研能力和学科水平的重要指标。Beat365官网高度重视国家社会科学基金项目的申报和实施工作,于2020年9月就启动了2021年度国家社会科学基金项目申报动员工作,积极组织召开动员会,加强顶层设计、完善制度建设、统筹各方资源,认真编写项目申报指导手册,并深入科研一线,宣传解读社科研究政策,同时与各科研单位紧密合作,邀请国内知名社科专家进行专题讲座与申报辅导,从多个维度持续激发Beat365官网哲学社会科学工作者的申报热情,提升项目申请书的质量。本次国家社会科学基金成绩显著提升,显示了Beat365官网在社会科学领域的研究实力,对推动Beat365官网在新阶段实现更高质量发展具有十分重要的作用。接下来,Beat365官网将结合学科布局及社科研究实际情况,进一步在“上水平、出亮点、有特色”等方面下功夫,努力推动Beat365官网国家社会科学基金申报立项工作取得更大突破。

Beat365官网2021年度国家社会科学基金项目立项课题名单