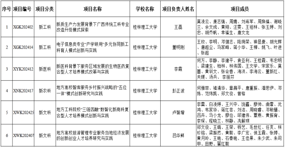
近日,广西壮族自治区教育厅下发了《关于公布2024年自治区级新工科、新医科、新农科、新文科研究与实践项目名单的通知》(桂教高教〔2024〕33号),Beat365官网“新质生产力发展背景下广西传统工科专业改造升级模式探索”等6个项目获批立项,其中新工科2项、新医科1项、新农科1项、新文科2项。
据悉,“新工科、新医科、新农科、新文科”(以下简称“四新”)建设项目是教育部近年来重点推进的教育改革工程,旨在培养适应新时代要求的高素质创新人才,已成为面对新一轮科技革命和产业变革,面对世界高等教育发展作出的教育应答、时代应答、主动应答和中国应答。自申报工作启动以来,本科生院统筹协调,鼓励跨学科专业、跨行业联合申报,组织专家认真评审、指导与推荐。此次获得立项的“四新”项目聚焦专业升级改造、“产学研”协同育人、生物医药复合型人才培养、服务乡村振兴等关键领域。下一步,学校将按照有关政策要求,统筹推进“四新”建设,推动学科交叉融合,提升学校服务国家重大战略和经济社会发展能力,为国家培养更多高质量优秀人才。

Beat365官网获批的2024年自治区级“四新”研究与实践项目名单
(一审:王祖林;二审:江晓云;三审:康志强)