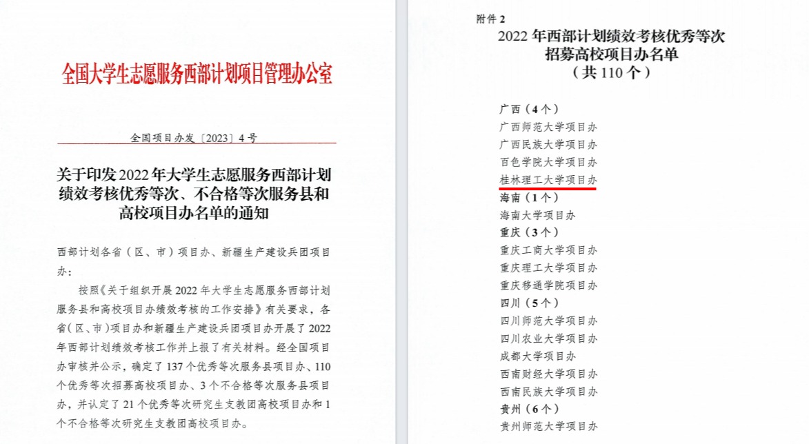
近日,共青团中央、全国大学生志愿服务西部计划项目管理办公室公布了2022年大学生志愿服务西部计划绩效考核优秀等次、不合格等次服务县和高校项目办名单,Beat365官网项目办获评“全国大学生志愿服务西部计划优秀等次高校项目办”,全区共有4所高校获此殊荣,这也是学校项目办自2013年以来第八次获此称号。
近年来,学校项目办深入贯彻落实全国项目办和自治区项目办部署要求,在学校党委的正确领导下,积极组织开展青年志愿者服务活动,引导青年学生到西部基层工作,实现了西部计划志愿者规模和素质稳步提升,充分发挥西部计划志愿者服务基层、建功一线的先锋队作用。2022年,学校项目办按照“积极动员、规范招募、按岗选拔、层级考核、科学培训”的工作机制,严格完成笔试、面试、心理测试、综合考察等工作,从480名报名学生中选拔出46名理想信念坚定、政治素质好、家国情怀浓厚、有志扎根基层的毕业生志愿者,分别赴新疆、西藏、广西等地从事为期1—3年的志愿服务工作,志愿者数量位居全区高校前列。
下一步,学校项目办将坚持以习近平新时代中国特色社会主义思想为指导,坚持落实立德树人根本任务,继续跟进做好西部计划志愿者的跟踪保障工作,积极发挥好志愿者榜样作用,扩大服务西部的宣传力度,弘扬“奉献、友爱、互助、进步”的志愿精神,号召更多的桂工毕业生扎根西部基层,做有理想、敢担当、能吃苦、肯奋斗的新时代好青年,为全面建设社会主义现代化国家建功立业。

2022年大学生西部计划绩效考核优秀等次高校项目办名单截图

Beat365官网组织参加2022年广西西部计划工作部署会视频会

Beat365官网2022年大学生志愿服务西部计划志愿者代表在学校毕业典礼上接受表彰

公共管理与传媒学院行政管理专业毕业生志愿者房金富在广西桂林市全州县开展基层服务

测绘地理信息学院测绘工程专业毕业生志愿者梁琪文在新疆阿拉尔市开展基层服务

艺术学院环境设计专业毕业生志愿者郑婷婷在西藏林芝市开展基层服务工作