各院、部、处及有关单位:
为强化Beat365官网教职工的健康保障工作,让每一位教职工能及时了解自身健康状况,确保身体健康,拟定于2018年11月26、27、28、29、30日和12月3、4、5日期间校医院与解放军第181医院合作为全校教职工进行健康体检。现将体检有关工作安排如下:
一、受检人员范围
所有正式在职职工、同工同酬职工和全职聘用职工(人事处提供的名单)。一般聘用合同工、临时工和家属需要体检者,请直接与校医院收费处联系。
二、体检项目和地点

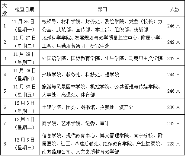
三、体检日程安排

注:离退休女职工共计338人,只做妇检三项,每天体检人数由离退处协调安排。
四、注意事项
1、为了保证体检工作的顺利进行,让每一位受检人员都有充足的检查时间,医院每天限量检查约240人左右,各单位请做好组织协调工作,将体检时间、地点和注意事项通知本人(包括在外地居住、出差人员),按照日程安排表所列时间到校医院体检,如遇出差或雁山校区上班等特殊原因,请提前与医院预约体检时间,否则不予安排体检。本次体检结束后,医院不再安排任何形式的补检,敬请谅解。
2、所有参检女职工在体检日程安排表的时间前来体检的均可享受一八一医院赠送的乳腺彩超检查。
3、请参加妇检的女职工先检查B超,排空小便后再做妇检。
4、腹部胆囊、胰腺B超时须空腹,避免进食后胆囊收缩影响观察。前列腺、子宫附件B超检查前需膀胱充盈后才能完成检查,请提前喝水做好准备。
5、为保证体检结果的准确性,体检前三天请保持清淡饮食,勿烟酒,避免剧烈运动,体检当天早晨空腹(禁止进食任何食物)。
6、体检开始后,请您按照体检表各项内容逐一检查,体检完后请将体检指引单交回领表处,以便统计、报告和提供是否需要进一步检查或治疗意见。★如果没有交回体检指引单,将没有体检报告。
7、为方便体检,体检当日女职工不要佩带项链,不宜穿连衣裙及有佩戴金属配件。
8、女性月经期间不宜做妇检,怀孕或准备怀孕的女性受检者需事先告诉医护人员,勿做放射线检查。
9、如有其它疑问,请致电校医院保健科:5896471 何医生 5896548 卿医生
Beat365中文官方网站医院
2018年11月14日