学校非毕业年级同学:
根据《自治区教育厅关于做好2020年春季学期高校其他年级开学工作的通知》(桂教高教〔2020〕25号)精神,Beat365官网将从2020年4月27日起安排非毕业年级学生错峰返校,为做好非毕业年级学生返校工作,现将有关事项通知如下:
一、返校时间及条件
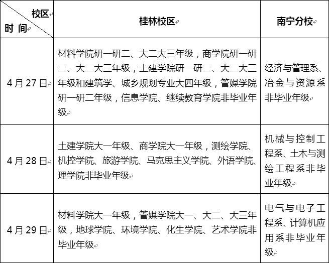
1.4月 27 日(星期一)、28 日(星期二)、29日(星期三)安排非毕业年级学生返校,具体安排如下:

2.根据自治区新冠肺炎疫情防控领导小组指挥部最新通知精神,距离返校日14天内有到黑龙江省哈尔滨市道外区、绥芬河市,内蒙古自治区满洲里市,辽宁省大连市西岗区、抚顺市顺城区,山东省胶州市,广东省广州市越秀区、白云区,深圳市宝安区、惠来县,北京朝阳区等疫情中、高风险等级地区旅居史的学生,须持有当地健康通行码“绿码”和7天内核酸检测阴性证明,方可正常返校。
3.存在以下情况之一的学生暂不返校:
(1)已确诊为新冠肺炎或属于疑似病例、无症状感染者的;
(2)返校前14天内与确诊或疑似病例、无症状感染者有密切接触史的;
(3)返校前14天内有发热、感冒、咳嗽、乏力等可疑症状的;
(4)目前在国(境)外的;
(5)学校认为其它暂时不宜返校的。
二、返校前准备
1.提交返校申请。返校前,学校根据疫情防控期间学生“日报告”“零报告”数据和钉钉APP“广西教育疫情防控健康填报”数据以及“健康通行码”综合研判、审核返校资格。全体返校学生须在钉钉APP提出返校申请,获得审批通过后方能正常返校。
2.填写出行意向调查表。4月20日起,自治区教育厅通过钉钉APP对非毕业年级学生返校交通方式开展意向调查,请同学们结合自身实际,真实有效填写调查表,调查统计结果是自治区疫情防控领导小组指挥部协调交通部门为同学们安排车次、提供运输服务的重要参考。
3.上报返校信息。学校通过钉钉统计出行信息,主要包括:返校日期、交通工具类型、车票信息、到站时间、中转信息,请保留好相关票据以备核验,若乘坐公共交通工具返校,应尽量减少换乘次数。
4.准备必要的防疫物品。同学们应备足返校途中使用的医用防护口罩、体温计、消毒纸巾等防疫物品。
5.学习安全防护知识。返校前,同学们要及时关注学校官方通告,按时参加线上主题班会,做好返校途中个人防护。
6.鼓励提前预约线上公交。为方便同学们返校,减少密集接触,桂林市针对各大高校开通了“点对点返校直达专车”。同学们可根据自己到达桂林站、桂林北站的时间,通过桂林出行网公众号对专线公交进行预约(详见附件)。屏风校区返校同学无需预约,按平常线路搭乘即可。
南宁分校乘坐公共交通工具返校同学可根据自己到达南宁的时间,通过广西运德集团扶绥汽车总站微信公众号微信售票平台查询班次进行网络购票乘车返校。
三、返校日具体安排
有序核验入校。返校日,同学们有序排队,自觉按照扫码和身份核验→体温测量→扔弃路途所戴口罩→手部及行李消毒→更换新口罩(学校统一配发)等程序,经允许后方能进校。疫情防控期间,学校将按照“五个一律”要求(未经学校批准学生一律不准返校,校外无关人员一律不准进入校门,师生员工进入校门一律核验身份和检测体温,对发热、咳嗽者一律要求其到就近医疗机构发热门诊就诊,不服从管理者一律严肃处理)实行校园封闭管理。学生返校当日,学校只开放雁山校区东大门、屏风校区西大门、空港校区正大门供同学们进校;送行车辆在上述校门口即停即走,请家长和同学们给予理解。
四、返校后管理
1.目前在湖北(含武汉市)的非毕业年级学生返校后,管理服务工作按学校所属地新冠肺炎疫情防控领导小组指挥部相关工作措施执行。
2.为减少食堂人员密度,疫情期间,学校按照“错时错峰、隔空就餐”原则重新规划食堂,因提供座位有限,倡导同学们按要求错时错峰就餐。
3.返校后,请同学们严格遵守晨午检制度、因病缺课(缺勤)登记追踪制度、学生健康管理制度等各项管理规定,共同维护校园安全环境。
4.根据上级要求和学校实际,劳动节假期期间(除5月1日休息外),学校按照教学计划安排补课,请同学们提前做好相关准备。
5.为加强疫情防控工作,同学们返校后校园实行封闭管理,一段时间内同学们无特殊情况不得外出,学校会安排做好相关生活物资的供应,但也请同学们自备一些必备的个人用品。
欢迎同学们回家!祝同学们返校顺利!
附件:
桂林市公交开学专线事项说明.doc
学校新冠肺炎疫情防控工作领导小组指挥部
2020年4月21日