当前位置: 首页 > 通知公告 > 正文

通知公告

      为开阔学生视野、增强学生综合素养,学校决定充分利用校内资源,丰富校内通识教育课程体系,开展大学生通识教育主题讲座,并于本学期正式面向学生开放。学生以第二课堂形式参与,获相应第二课堂学分。本系列通识教育主题讲座涵盖了人文社科、自然科学、经济管理、艺术赏析、创新创业等领域。讲座主题将持续面向本校老师进行征集,不断进行丰富和补充。每场讲座后设有网上评价环节,受到学生肯定和欢迎的讲座将持续纳入下一年度通识教育主题讲座内容。热忱欢迎广大学子参加!

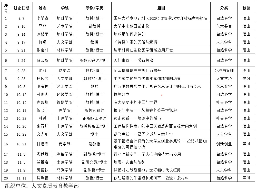
      附件:2020秋季学期学生通识教育主题讲座安排见下表。


    上一条:Beat365中文官方网站铺面招租公告(202003)

    下一条:雁山校区停电通知